江西中汇工程技术监理咨询有限公司
地址:江西省南昌市红谷滩新区国体大道333号南昌国际体育中心体育场2号通道
电话:0791-83800108, 0791-83800109
邮箱:zhjlzx01@163.com
网址:www.zhjlzx.com

首页 > 中标公示 > 中标公示 > 中医药科创城仲景雅苑一期项目(B地块)勘察、设计、采购、施工总承包中标公示

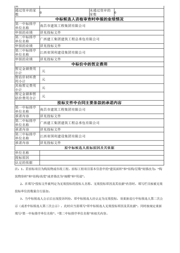
中医药科创城仲景雅苑一期项目(B地块)勘察、设计、采购、施工总承包中标公示

发布时间:2021-6-24 15:53:08  点击数:13318